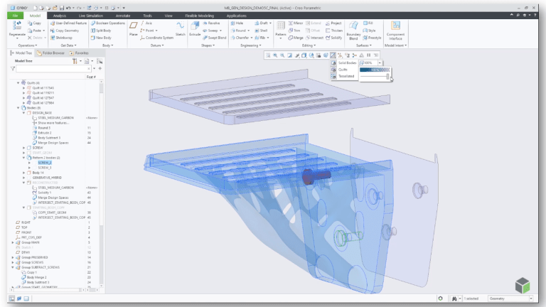
Previously, transparency could only be set by persistently changing the assigned appearance. Now you can set the transparency percentage levels for solid bodies, quilts, and tessellated geometry without applying appearances.
This enhancement also provides buttons to toggle the transparency of the objects.
For quilts and tessellated geometry, the toggle applies to all the geometry of that type in the model.
For solid bodies, only the bodies that are flagged as transparent are affected. To flag a body as transparent, select it or select the geometry contributing to the body, and then click Make Transparent to flag it.

Punditas AI Advisor for Creo
Punditas AI Advisor provides real-time guidance as you work in the Creo environment. Information on “how to use” a feature in Creo or best practices for working with Creo are presented within context, removing the need to guess or search for such information. Punditas AI driven content helps you leverage Creo to create your designs faster and with confidence. For example searching for “weld dashboard” in Punditas AI displays the following results –
Video Tutorials for Transparency Control for bodies and quilts in Punditas AI


Help Articles for Transparency Control for bodies and quilts in Punditas AI


Enhancement for Transparency Control for bodies and quilts


Check out the Trial or Demo versions of Punditas AI
Demo version of Punditas AI
Signup for a Free Trial of Punditas AI
For more information about Punditas AI Advisor, visit our website at Punditas AI or contact us at contact@punditas.com
Leave a comment